利雅得公共交通项目,城市设计和街景手册
Riad, 2013 - 2014
编制设计手册,其中包含针对车站环境设计和地铁线路沿线空间设计的个性化形式建议
主要使用领域
Landscape Architecture
规划期
2013 - 2014
客户
ADA Arriyadh Development Authority
地铁站周围区域示例方案设计图
针对利雅得城市规划的公共短途交通整体网络,对于改善当前仅以汽车为重点的交通的品质和改善基本未成形的道路空间,是一个良好的机遇。计划中 METRO 的成功除了依赖于合乎时代的 METRO 系统之外,还取决于高质量公共空间及其设计的提供。 AS+P Albert Speer + Partner GmbH 在此背景之下,受 Arriyadh Development Authority (ADA) 委托开发了城市设计 & 街景手册 (UDM),该手册为已经接受委托的总规划人员提供约束性的功能和设计指南。已开发并提供以下内容: - 沿着有关 METRO 走廊,对公共空间实行清晰、稳定且典型化的设计,方便总规划人员完成和改善现有初步草案。 - 设计矩阵或设计元素的"工具箱",可根据城市空间和相邻用途的背景分析选择性地加以应用。 - 灵活、简单且合理的设计主题,确保高质量且易于实施。
地铁站周围区域的广场设计示意图,包括特殊表面设计和融合艺术标的

地铁车站周围街道走廊开放空间的设计草案示意图

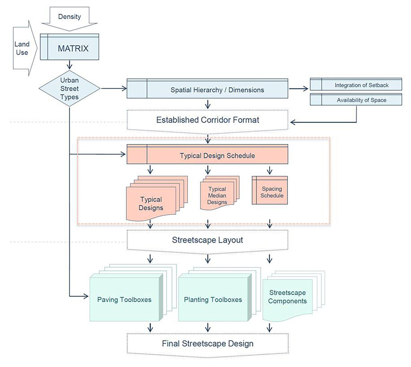
所使用方法的图解说明:公共空间设计整体图景不同设计层次的补充

各种开放空间元素设计原理的样例数据表,例如街道设施

地处热闹城市环境的地铁站周围区域广场设计示意图

设计过程图解说明:

描述特定设计规范的“工具箱”示例